专业级高可用性数据库集群设计与实现
IP 地址类型及其作用
| IP 类型 | 作用描述 | 访问对象 | 必要性 |
|---|---|---|---|
| 管理 IP | 用于服务器操作系统级别的管理(远程桌面、SSH、系统监控等) | 系统管理员 | 必需 |
| SQL VIP | 客户端应用程序访问数据库的统一入口地址,实现故障转移透明性 | 业务应用程序 | 必需 |
| 心跳 IP | 集群节点间专用通信通道,用于健康检测和状态同步(通常使用专用网卡和交换机) | 集群节点间通信 | 必需 |
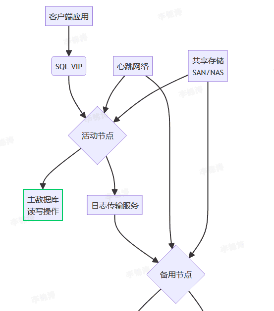
SQL VIP 的工作流程(运行时业务访问)

关键点解析:
VIP 提供了对客户端的透明访问入口,故障转移时无需修改连接字符串故障转移过程通常需要 30-90 秒完成,应用程序应具备自动重连机制负载均衡器是可选项,可根据业务规模决定是否引入
SQL Server 实例运行模式
实例部署特点
✓ 每个物理/虚拟服务器节点都安装 SQL Server 实例✓ 所有节点上的实例服务都处于运行状态✗ 但只有活动节点的实例处理业务请求↻ 备用节点实例处于待命状态(同步日志/等待故障转移)
数据库访问模式
| 数据库类型 | 访问特性 | 典型应用场景 |
|---|---|---|
| 主数据库 | 可读写 (Read-Write) | 业务核心交易系统 |
| 辅助数据库 | 只读 (Read-Only) | 报表查询/数据分析 |
| 镜像数据库 | 不可访问 (还原状态) | 高可用冗余 |
读写分离实现示例
-- 主数据库(读写)
USE MasterDB
INSERT INTO Orders... -- 成功执行
-- 辅助数据库(只读)
USE ReportDB
SELECT * FROM SalesData -- 成功执行
INSERT INTO Log... -- 失败: 数据库处于只读状态
核心组件协作关系

主数据库
处理所有读写操作,通过日志传输服务将变更同步到备用节点
辅助数据库
接收并重做日志,提供只读访问能力,减轻主库负载
关键技术与注意事项
VIP 故障转移
**转移时间:**通常 30-90 秒(取决于配置)**客户端影响:**短暂连接中断(需应用程序重试机制)**透明性:**连接字符串无需变更
心跳网络要求
专用网络隔离(不与业务流量共用)延迟要求:< 1ms 节点间延迟**冗余配置:**推荐多网卡绑定
存储架构
必需共享存储(SAN/iSCSI/存储空间直通)数据库文件存放于共享磁盘故障转移时新活动节点挂载相同磁盘
读写分离实现方式
**AlwaysOn 可用性组:**自动同步+自动重定向**数据库镜像:**手动重定向应用连接**复制订阅:**延迟较低的数据分发
典型部署方案
2+1 高可用架构
Syntax error in textmermaid version 10.9.4
最小化硬件成本的高可用方案适用于中小型业务系统
读写分离架构
Syntax error in textmermaid version 10.9.4
有效分担主库负载提升报表查询性能
重要提示
AlwaysOn 可用性组技术已逐步取代传统故障转移集群,提供更灵活的读写分离和自动故障转移能力,建议在新项目中优先采用。
© 版权声明
文章版权归作者所有,未经允许请勿转载。
相关文章
暂无评论...





