Foundations-of-LLMs(大模型基础)是浙江大学 DAILY Lab(Database and Big Data Analytics Laboratory)推出的一本开源教材,系统讲解大语言模型(LLM)的基础原理、核心技术与前沿方法。覆盖从传统语言模型、架构演化、Prompt 工程、参数高效微调、模型编辑,到检索增强生成(RAG)等六大主题。

1. 项目目的与定位
- 核心目标: 为对大语言模型(LLMs)感兴趣的读者系统地讲解相关基础知识,并介绍前沿技术。
- 定位: 一本易读、严谨、有深度的大模型教材。
- 特色: 为了增加易读性,书中的每章内容都以一种动物为背景进行举例说明,因此本书以六种动物作为封面。
2. 内容结构与学习资源
- 持续更新: 作者团队承诺将认真听取开源社区的提议,持续进行月度更新。
- 资源配备: 针对每章内容,配备了相关的 Paper List(论文列表),以便读者追踪相关技术的最新进展。
- 文件结构:完整的教材 PDF 版本:大模型基础.pdf。大语言模型分章节内容 文件夹:包含各章节的独立 PDF 版本。大语言模型相关论文 文件夹:包含各章节相关的论文,处于不断更新中。
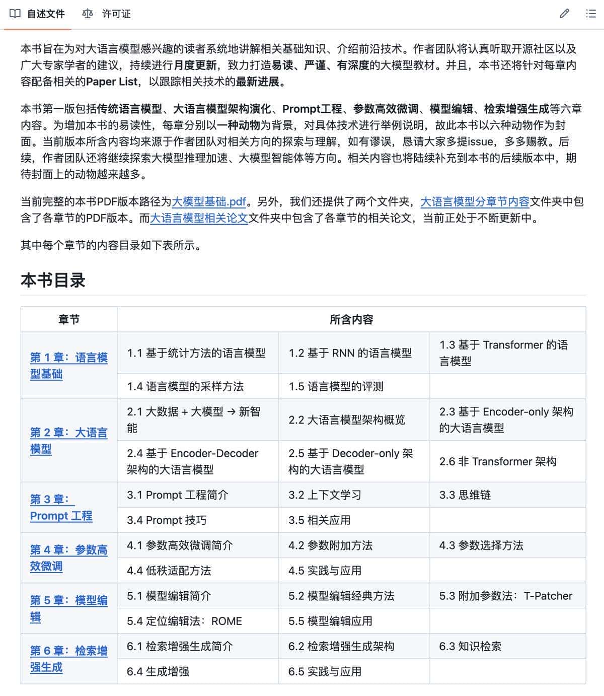
3. 教材(第一版)详细目录

4. 未来展望
作者团队表明,他们还将继续探索以下方向,并计划在本书的后续版本中陆续补充相关内容:
- 大模型推理加速
- 大模型智能体(LLM Agents)
5. 项目信息速览
- 项目地址:github.com/ZJU-LLMs/Foundations-of-LLMs
- 开发者:ZJU-LLMs (DAILY Lab)
- Stars / Forks:11.9K+ ⭐ / 1.1K Forks

© 版权声明
文章版权归作者所有,未经允许请勿转载。
相关文章
您必须登录才能参与评论!
立即登录






多谢分享!
向你学习👍
收藏了,感谢分享