
作者:豆腐乳 编辑:养乐多
来源:非凡油条(ID:ffyoutiao)
文章已获授权
之前在防疫上表现不错的新加坡,最近遇到了些麻烦。
最近五天,新加坡4月6日新增66例确诊病例,4月7日新增106例确诊病例,4月8日新增142例确诊病例,4月9日新增287例确诊病例,4月10日新增198例确诊病例。
更令人细思恐极的是,4月8日,新加坡本地新增142的例确诊患者中近半数的本地病例感染源头不明。
新加坡疫情可能要二次爆发了。
如果感染源头不明,那还没查出来的感染者会不会继续感染其他人?新加坡又开始加码措施,方舱医院建起来了。
祝新加坡好运吧。
之前我们在《韩国防疫,比美国优秀》称赞过韩国防疫成果,韩国是这段时间逐渐稳定下来的,有小范围的反复,今天比昨天新增确诊突然增加100多例的情况也出现过,有点吓人。

☉数据来源:韩联社
但是这段时间韩国总体还是能控制住,慢慢地每日新增确诊还是降下来了,中间的反复从目前看也没酿成二次爆发,韩国做的是真不错。
从新加坡和韩国的情况看,二次爆发是有可能发生的,但也可以及时压制住。
新加坡最近的爆发,主要是由于外籍劳工宿舍区的聚焦感染病例。韩国3月10日的高峰,则主要是由于首尔市九老区的一家呼叫中心出现聚焦感染。
这说明指数型传播的病毒,在管控放松、社会正常运行的情况下,是有可能聚集性爆发的。
韩国后来压制住了爆发,可能就是由于防疫工作出色,流行病学调查做得也认真。
今天国务院联防联控机制新闻发布会就提到了,近几日,个别省份又出现聚集性病例,提示要始终做好个人防护,不扎堆少聚集。各地须进一步加强监测,及早发现病例,做好重点场所、重点单位、重点人群的防控工作,将疫情风险降到最低。
我认为,即使出现聚集性病例也不用太过惊慌,如果做好流行病学调查,早发现早隔离,采取了措施,每天新增50人以下也不是受不了。我们之前在《拐点来了吗?》里提到的各地建好的“小汤山”式医院,是有备无患的。目前还没有疫苗和特效药,比较危险,但国内也有一套常规治疗办法了。

但是,就怕地方政府松懈,流行病学调查做不好,早发现早隔离没有做到。当然,我也不知道具体会怎么做,但最近的两个热点区域,广州和黑龙江,官方通报可以对比一下
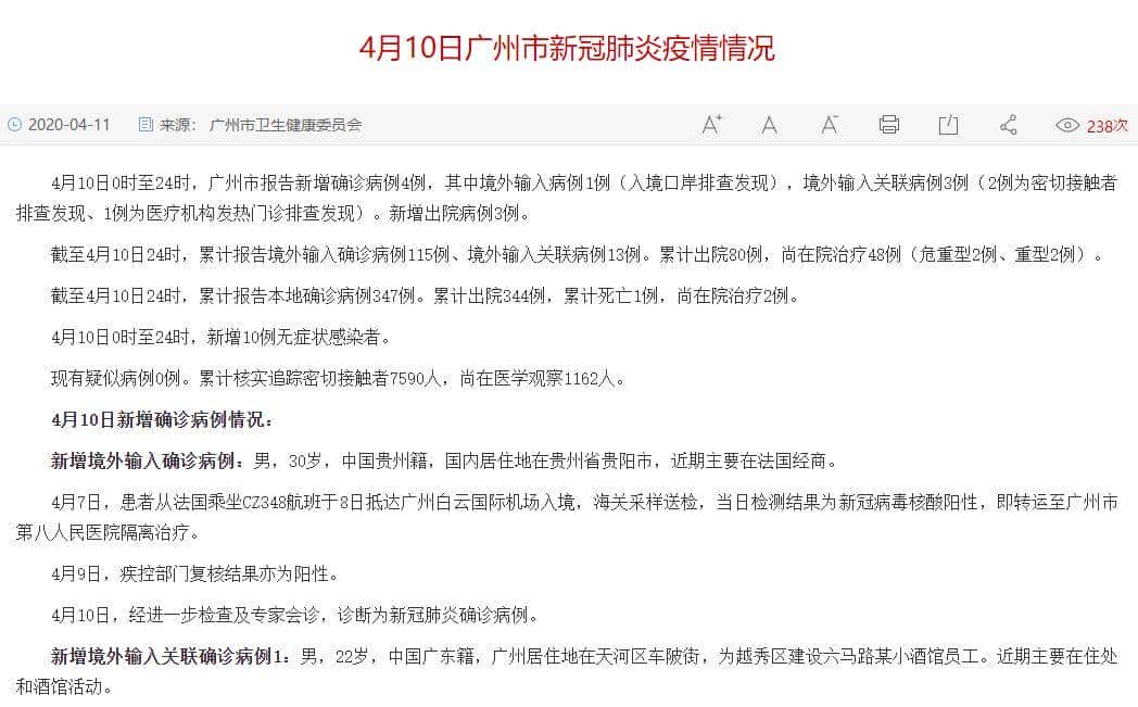
我能搜到的广州的最详细信息是这样的。

病例轨迹不算明确,这就很容易引发市民恐慌,在微博上部分广州市民表达了担忧。
反观黑龙江,官方轨迹通报很详细。

另外绥芬河方舱医院也启用了,从牡丹江市调了不少大夫去,其中还有一些有援鄂经验,还是让人比较放心的。
我也愿意信任广州的疫情管控,只不过,广州市民可能也更需要一点信心吧。传染性很强的疾病,一旦二次爆发,指数型传播,还是很令人担忧的。
参考文献
–黑龙江省卫生健康委员会
http://wsjkw.hlj.gov.cn/index.php/Home/Zwgk/show/newsid/8194/navid/42/id/3
4月10日广州市新冠肺炎疫情情况 – 广州市人民政府门户网站
http://www.gz.gov.cn/zt/qlyfdyyqfkyz/qktb/yqtb/content/post_5787490.html
个别省份又出现聚集性病例!国家卫生健康委:不扎堆少聚集_新闻频道_央视网(cctv.com)
http://news.cctv.com/2020/04/11/ARTI73Ja49f0VdLhtxWIquhI200411.shtml
韩国首尔一呼叫中心出现50例新冠确诊病例
http://www.bjd.com.cn/a/202003/10/WS5e675313e4b05d1eff0b5ab7.html
106、142、287!确诊人数激增,大量本地病例感染源头不明!新加坡疫情会二次暴发吗?| 每经网
http://www.nbd.com.cn/articles/2020-04-10/1424363.html






武汉解封以后28天其间是最可能第二次疫情爆发期最怕无症状疫情感染者,
有二次爆发,就不应该解封,
广州的硧令人担忧!从春节到现在,广州每天更新信息最慢,有关最新疫情信息很难查到!行踪一直很少允布!现在直接含糊过关,信息严重不透明!呼吁广州警惕严防!公布行踪!或关闭港口,严防二次暴发!
就广州形势,不严防我们也快了
停航啊!!!国内14亿人不知道复工复学要多长时间?一声叹息!!!
收藏了,感谢分享