ABA数据是如何使用的?
常用的方式有两种:

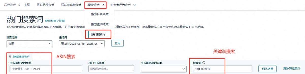
- ASIN搜索:
当使用ASIN搜索时,就会把这个ASIN所有点击份量在前三名的关键词排列出来,一般用作对竞品的反查

- 关键词搜索:
使用关键词搜索时,会把所有与搜索关键词相关、包含的词展示出来,一般用作词根拓展

一、读懂报告关键指标
打开报告,你第一会看到几个核心指标。别懵,搞懂它们是基础中的基础!
1. 搜索词频率排名 (Search Frequency Rank – SFR)
这是啥?
简单说,就是某个搜索词在亚马逊上受欢迎程度的排名。数字越小,排名越靠前,说明搜这个词的人越多。列如,SFR=1的词就是全亚马逊搜索量最高的”顶流”。
为啥重大?
帮你知道哪些词是市场热点,哪些词相对冷门。这是你判断关键词流量潜力的基础参考。
关键解读点:
• SFR是相对排名,不是绝对搜索量!排名第10000的词,搜索量可能依然很大,尤其是在大类目。别只看数字大小,要结合你的产品和类目判断。
• 它是顺序数据 (Ordinal Data),只能比较排名先后,不能做加减乘除。排名第100比排名第200的热度高,但具体高多少,只看SFR是不知道的。
• SFR会变!市场在变,用户搜索习惯也在变,所以要定期查看,关注趋势。
2. 点击份额 (Click Share)
这是啥?
针对某个搜索词,某个ASIN(报告里会列出该词下点击排名前三的ASIN)获得的点击次数,占这个搜索词带来的所有产品总点击次数的百分比。
为啥重大?
• 直观反映你的产品(或竞品)在搜索结果页”吸睛”能力。
• 高点击份额一般意味着首屏可见因素(主图、标题、价格、评分、Prime标记等)有竞争力。
• 帮你判断这个词下的流量是被头部ASIN垄断,还是相对分散。
关键解读点:
• 点击份额是比例数据,看的是相对大小。10%的点击份额在高热度词(低SFR)下可能意味着大量点击,但在低热度词(高SFR)下则不然。
• 高点击份额 ≠ 高销量!可能只是”看起来很美”,需要结合下面的转化份额来看。
3. 转化份额 (Conversion Share)
这是啥?
同样针对某个搜索词,某个ASIN(报告里列出的还是点击排名前三的那几个ASIN)最终完成的购买量,占这个搜索词带来的所有产品总购买量的百分比。
为啥重大?
• 衡量你的产品(或竞品)在获得点击后,最终”搞定”客户下单的能力。
• 高转化份额一般意味着产品详情页(图片、描述、A+、评价、Q&A)转化力强,或者产品本身高度符合该搜索词背后的用户需求。
• 是评估关键词真实商业价值的关键指标。
关键解读点:
• 转化份额也是比例数据,同样需要结合搜索词热度(SFR)来看价值。
• 高点击份额 + 低转化份额?警惕! 说明你的”门面”(主图/标题/价格)吸引人,但”内涵”(详情页/产品本身)留不住客,或者关键词相关性/用户意图匹配有问题。需要赶紧优化Listing转化元素或检查关键词相关性!
• 低点击份额 + 高转化份额?有机会! 说明一旦客户点进来就容易买,产品本身没毛病,问题在于如何提高曝光和点击(可能需要优化主图/标题/价格等首屏元素,或加大广告投入)。
• 进阶玩法:相对转化率! 用某个ASIN的”转化份额”除以它的”点击份额”。这个比值(我们称之为X)可以看作是你的产品在这个词下的相对转化效率。
如果X > 1,说明你的转化率高于这个词的市场平均水平;
如果X < 1,则低于平均水平。这能帮你更精准地判断,某个词表现不好,到底是没人点(点击份额低)还是点了不买(X值低)。
• 注意!Top 3是按点击排的! 报告里展示的是点击量前三的ASIN及其转化份额,不代表它们就是转化最高的前三名。可能有个ASIN点击量没进前三,但转化率超高,它就不会出目前这个列表里。所以,报告展示的是最抢眼的成功者,但不必定是全部的转化高手。
核心指标解读表

二、从数据到策略
看懂了指标,接下来就是应用实操!下面四大技巧,教你把数据变成真金白银的策略。
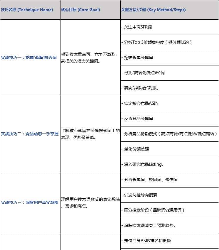
实战技巧一:挖掘'蓝海'机会词
目标:
找到那些搜索量尚可(SFR不太差)、竞争相对不激烈(Top 3 ASINs点击/转化份额不高或分散)、且与你产品相关的”潜力股”关键词。
方法:
• 关注中高SFR词:别只盯着头部热词,看看排名几万甚至几十万(SFR数字较大)但依旧和你的产品相关的词。这些词往往竞争小许多。
• 分析份额聚焦度:找找那些Top 3 ASINs加起来的总点击份额或总转化份额比较低的词。列如,Top 3总点击份额才30%?那意味着剩下70%的点击量被其他ASIN瓜分了,这里面就有你的机会!
• 拥抱长尾关键词:利用报告的搜索功能,输入你的核心词,看看相关的长尾词有哪些。列如搜”yoga mat”,可能会找到”yoga mat for travel”, “extra thick yoga mat”, “eco friendly yoga mat”等。这些词一般用户意图更明确,转化潜力更大,竞争也相对温和。
• 留意”高转化低点击”:如果你的ASIN出目前某个词的Top 3,但呈现”低点击份额 + 高转化份额”的特点,说明产品很对路,赶紧想办法提升这个词的曝光和点击。
• 研究”掉队者”:通过定期追踪和分析报告获取上周掉出Top 3点击列表的ASIN。看看是哪些词,哪些ASIN掉下来了?是市场变了,还是对手暂时打盹?这里可能有短期机会。
怎么理解机会?
真正的机会往往藏在明确的用户意图(列如具体场景、功能需求的长尾词)和分散的市场注意力(头部玩家没能完全垄断点击和转化)的交汇点。找到这样的词,精准优化,你就能在巨头林立的市场里找到自己的生存空间。
实战技巧二:竞品动态一手掌握
目标:
摸清主要竞争对手在哪些核心关键词上表现强势,他们的优势在哪(是点击强还是转化牛),以及他们可能在玩什么策略。
方法:
• 锁定核心竞品:在你最关注的核心搜索词下,看看哪些ASIN长期霸占Top 3点击的位置。
• “反查”竞品关键词:在报告顶部的ASIN搜索框里,输入你锁定的竞品ASIN,看看它都出目前哪些搜索词的Top 3点击列表里。这能帮你反推出对手的关键词重点布局。
• 分析竞品份额模式:对手在某个词下是”高点击高转化”(全面强劲),还是”高点击低转化”(看着热闹但转化拉胯),或是”低点击高转化”(产品本身能打但曝光不够)?
• 量化差距:如果你的ASIN也在Top 3,直接对比你和主要竞品的点击份额、转化份额,看看差距有多大。
• 像素级研究竞品Listing:对于那些在关键指标上碾压你的竞品,必须点进去仔仔细细研究他们的Listing!主图怎么拍的?标题怎么写的?五点提炼了啥卖点?A+讲了什么故事?价格多少?评论数量和质量如何?他们做对了什么让你望尘莫及?
怎么看穿对手?
不要只看一个词。观察一个竞品在多个相关关键词上的份额模式。如果他普遍点击份额高、转化份额一般,可能说明他擅长搞流量(标题、图片、广告玩得溜),但产品本身或Listing转化环节有短板,这可能就是你的突破口。反之,如果他点击份额不高但转化份额很硬,说明产品很能打,你的策略就得围绕如何抢夺他的流量入口。看他主要霸占的是大词还是长尾词,也能判断他是市场领导者还是深耕细分领域。
实战技巧三:洞察用户真实意图
目标:
通过分析报告里那些原汁原味、没经过”加工”的搜索词,读懂用户搜索时到底在想啥,想解决什么痛点,需要什么场景下的产品。
方法:
• 关注长尾和疑问句式:像 “how to use X” (怎么用X), “best X for Y” (最适合Y的X), “X alternative” (X的替代品), “X for small apartment” (适合小公寓的X) 这类词,直接暴露了用户的具体需求和使用场景。
• 拆解修饰词:用户用了哪些形容词?”durable”(耐用)、”lightweight”(轻便)、”eco-friendly”(环保)、”quiet”(静音)?这些词反映了他们最看重的产品属性。
• 识别痛点驱动搜索:搜索词是不是在描述一个问题或痛苦?列如”back pain relief”(缓解背痛)、”snoring solution”(止鼾方案)。理解了痛点,你的产品描述和营销角度才能更戳心。
• 区分搜索阶段:用户搜”Brand X wireless earbuds”和搜”wireless earbuds”意图不同。前者是奔着品牌来的,购买意向可能更高;后者还在广泛探索阶段。
• 结合用户画像 (如果用ABA其他报告):如果你还用了ABA的Demographics(用户画像)报告,就能更清晰地描绘出搜某个词的用户大致是什么年龄、收入、性别等,让用户画像更立体。

怎么预测未来?
用户的语言是会演变的。追踪一个品类下的搜索词随时间的变化(列如对比不同月份或季度的ABA报告),能帮你发现新的需求趋势。列如,早期大家搜”smart watch”,后来开始搜”smart watch with long battery life”或”smart watch for swimming”。这种搜索词的演变,可能就预示着市场对长续航、防水功能的需求在增长。如果你能比对手更早捕捉到这些信号,就能在产品迭代或新品开发上抢占先机。
实战技巧四:量化自身表现
目标:
用报告里的数据,客观地尺量一下你自己的ASIN在关键战场(搜索词)上的表现到底怎么样,跟头部玩家比是啥水平。
方法:
• 找到自己:在你关心的核心搜索词下,看看你的ASIN有没有挤进Top 3点击列表。
• 记录份额:如果进了Top 3,记下你的点击份额和转化份额分别是多少。
• 计算差距:跟这个词下的No.1比,或者跟Top 3的总份额比,你的差距有多大?
• 评估转化效率 (进阶):用你的(转化份额 / 点击份额)算出的X值,看看你的转化效率跟这个词的市场平均水平比怎么样。
• 打通数据孤岛:超级重大!不能只看ABA这一个报告。必定要把它和你的广告报告(看具体广告词的点击、花费、ACoS)以及业务报告(看整体的Session、页面浏览量、总转化率、销售额)结合起来看,进行全局分析。举个例子:ABA显示你在某个词份额不高,但广告报告显示你在这个词上花了许多钱且ACoS很高,同时业务报告显示这个ASIN整体转化率不错,那问题可能就出在自然排名太低或者广告策略需要调整,而不是Listing本身不行。
跟谁比更重大?
跟Top 3比能让你认清现实,但更实际的目标是跟过去的自己比。关注你的ASIN在核心关键词上的份额、相对转化率是不是在持续提升。今天比昨天好,这个月比上个月强,这才是更可持续的增长路径。用竞品数据做参考,用自身数据的持续改善做目标。
ABA报告四大实战技巧速查

三、落地应用:三大场景助你提升业绩
理论结合实践!下面是三大最常见的应用场景,一步步教你如何把ABA报告的数据用到日常运营中去。
落地应用一:让Listing优化有据可依
目标:
告别凭感觉填关键词!用ABA数据,精准优化你的标题、五点描述、产品描述、后台关键词,让亚马逊COSMO算法更懂你,提高自然搜索排名和转化率。
操作步骤:
1. 挖词与选词:
• 从ABA报告里扒拉出跟你产品高度相关,并且SFR排名靠前(数字小,流量大)或者排名在上升(有潜力)的词。
• 重点关注那些高转化份额的竞品都在用的词。
• 别忘了捞那些意图明确的长尾关键词。
2. 优化标题 (Title):
• 把1-2个最核心、SFR最高、最相关的关键词,自然地塞到标题前面。
• 参考那些高点击、高转化的竞品标题是怎么写的,学学结构和用词。
• 千万别堆砌关键词! 要读得通顺,让用户看懂。
3. 优化五点描述 (Bullet Points):
• 这里可以放更多中等热度的词和长尾词,特别是那些能体现用户关心的产品特性、解决了什么痛点、带来什么好处的词。
• 看看高转化竞品的五点是怎么吹牛的,他们强调了哪些卖点来勾引对应搜索词的用户。
4. 优化产品描述 / A+内容:
• 进一步布局长尾关键词和场景化描述。用户搜某个词时可能有什么疑问或需求?在这里解答他们。
5. 优化后台关键词 (Backend Search Terms):
• 这里是”查漏补缺”的地方。把那些在ABA报告里看到相关且有流量,但在标题、五点、描述里没地方放的词填进去。包括同义词、替代词、用户可能打错的词。
• 不要重复! 前台(标题、五点、描述)用过的词,后台就别再写了,浪费字符。
• 看看ABA里竞品在用的词,你有没有漏掉?
- 持续迭代:Listing优化不是一次性的活儿。每周或每月回顾ABA报告,结合你的广告数据(哪些词带来了转化)和销售数据(整体转化率如何),不断调整优化。
Listing优化检查清单 (基于ABA报告)

全局视角很重大!
只靠ABA报告优化Listing可能不够全面。必定要结合广告报告(看哪些词实际给你带来了广告点击和转化)和业务报告(看你ASIN整体的流量和转化率)来做决定。列如,ABA里某个词看着不错,但广告报告显示你投了它ACoS爆表,那可能就不适合大力优化。综合分析,才能做出最明智的优化决策。
落地应用二:CPC广告投放更精准
目标:
用ABA数据给你的CPC广告当”导航”,指导关键词选择、出价、否定和广告架构,让广告费花得更值,提升ROI。
操作步骤:
1. 挖掘广告”弹药” (关键词):
• ABA报告里那些SFR排名高、又跟你产品高度相关的词,是广告活动的核心火力。
• 找到的机会词(蓝海词、长尾词),别犹豫,扔进手动广告活动里去测试效果。
• 看到竞争对手在哪些词上吃肉(高点击/转化份额)?把这些词加入你的防御或进攻策略里,列如用在商品定位广告(PAT)或者直接在关键词广告里跟他们抢流量。
2. 智能出价,不乱烧钱:
• 对于那些你的产品在ABA报告里显示转化份额很高的词,说明这些词带来的客户购买意愿强。可以思考大胆加价,抢占更有利的广告位(列如搜索结果顶部 Top of Search),扩大销售战果。
• 遇到点击份额高但转化份额低的词?先检查下Listing是不是转化有问题。如果Listing没大毛病,那可能说明这个词引来的流量就是”只看不买”,这时就要谨慎出价,甚至降低出价,别让广告费打水漂。
• 看看ABA里Top 3 ASINs的份额分布,能帮你判断这个词的竞争有多激烈,给你设置初始出价提供参考。
3. 寻找”垃圾流量” (否定关键词):
• ABA报告本身不直接告知你哪些词该否定。但你可以通过分析搜索词的相关性来找线索。如果在某个高SFR词下面,看到的Top 3 ASINs跟你的产品风马牛不相及,或者这个搜索词表达的意图明显跟你产品不符(列如你是卖”狗粮”的,但某个词是”猫粮推荐”),那这个词或它的核心部分就可能是潜在的否定对象。但最终决定前,必定要去广告报告里确认,这个词是否真的给你带来了无效点击和花费。
4. 优化广告”队形” (活动结构):
• 对于ABA里发现的那些超级热门的核心大词(SFR极低),可以思考为它单独建一个单一关键词广告活动 (Single Keyword Campaign / SKAG),这样可以对它进行最精细化的出价和管理。
• 根据ABA里看到的不同用户意图(列如搜”what is X”的研究型词 vs 搜”buy X online”的购买型词)或者不同相关程度的关键词,把它们分到不同的广告活动或广告组里,用不同的策略去打。
5. 双报告核对,决策更稳:再次强调!定期把ABA的洞察(市场大盘情况)和你自己广告活动里的Search Term Report(你广告的实际表现)放在一起看。ABA说这个词好,但你的广告报告显示它转化差、ACoS高,那你就得听广告报告的。结合分析,才能做出最适合你自己的CPC决策。
CPC进阶思路:
发现某个高流量词,竞品A点击份额超高(列如40%),但转化份额很低(列如5%)。而你的产品在这个词或类似词上转化一直不错。这意味着什么?意味着客户虽然被竞品A吸引点了进去,但最终没买他家的!这时候,你实则可以更有底气地去竞价。由于你的转化率高,所以你能承受的单次点击成本(CPC)可能比竞品A更高。ABA的数据帮你识别了这种”对手虚胖”的机会,让你敢于在别人可能退缩的地方加注,实现弯道超车!
落地应用三:洞悉市场与开发新品
目标:
把ABA报告当成你的”市场情报员”,用它来发现新趋势、季节性规律、产品可以改善的地方,甚至是全新的产品机会。
操作步骤:
1. 捕捉趋势的”脉搏”:
• 养成定期下载和对比不同时间段(每周/每月/每季度)ABA报告的习惯。重点观察你关心的关键词SFR排名的升降变化。如果一个词的排名持续往前(数字变小),那可能就代表着一个正在兴起的趋势或者需求在增长。
• 留意报告里新冒出来的词,特别是那些描述了新功能、新材料、新用途的词,列如突然许多人开始搜”compostable coffee pods”(可堆肥咖啡胶囊)。
2. 掌握需求的”季节密码”:
• 想知道”圣诞礼物”、”泳衣”、”返校书包”什么时候开始有人搜?什么时候是高峰?通过设置不同的报告时间段(列如对比去年同期,或者看连续几个月的数据),分析这些季节性词汇的SFR变化规律。这能帮你精准把握备货和营销的节奏。
3. 找到产品的”升级点”:
• 仔细看用户搜索词里是不是包含了痛点(列如”yoga mat non slip”防滑瑜伽垫)、期望的功能(列如”blender quiet operation”静音搅拌机)或者特定场景(列如”office chair for short person”给矮个子用的办公椅)。如果这类词SFR不低,而且当前Top 3产品的转化份额普遍不高,说明市场对现有产品可能不完全满意,这就是你改善产品的机会!
• 看看跟你产品相关的搜索词下,哪些竞品ASIN是”低点击高转化”的?研究下他们的产品到底好在哪,或者营销角度有何独到之处,也许能给你启发。
4. 挖掘”无人区”的新机会:
• 特别留意那些SFR排名还不错(说明有人搜),但是Top 3 ASINs的点击份额和转化份额加起来都很低的搜索词。这强烈暗示着:这个细分需求,目前市场上的玩家没能很好地满足!这里可能就是一片蓝海,是开发新品类或进入新利基市场的好机会。
• 结合其他ABA报告:如果你用了ABA的市场购物篮分析 (Market Basket Analysis) 报告,发现客户常常把你的产品A和某个你没做的产品B一起买,同时在热门搜索词报告里,与产品B相关的搜索词又显示出上述的”机会特征”(有人搜,但Top 3份额低),那开发产品B可能就是个靠谱的新方向。
品牌视角看趋势:
除了看ASIN,ABA报告还会显示每个搜索词下点击排名前三的品牌。当一个新趋势(列如”AI翻译器”)出现时,观察哪些品牌能持续出目前相关搜索词的Top 3品牌列表里,这能告知你谁正在这个新兴领域快速建立品牌影响力。这对你的策略选择很有协助:是直接竞争?寻求合作?还是趁品牌格局未定时自己抢占山头?
【附赠资料】

四、案例分析:看看他们怎么做
光说不练假把式!来看两个小案例,模拟真实场景,让你更有体感。
案例一:发现并利用机会关键词
背景:
卖家小明卖的是”瑜伽垫 (yoga mat)”,主词竞争白热化。他想找新的流量增长点。
数据发现:
小明下载了ABA报告,按SFR从高到低排序(找相对冷门但相关的词)。他发现一个词”cork yoga mat travel”(软木旅行瑜伽垫),SFR排在8万左右,不算特别热门但有必定搜索量。他仔细看了这个词下的Top 3 ASINs数据:
• #1 ASIN: 点击份额 15%, 转化份额 8%
• #2 ASIN: 点击份额 10%, 转化份额 6%
• #3 ASIN: 点击份额 8%, 转化份额 5%
分析:
• SFR 8万,说明这个细分需求的确 存在,不是完全没量的词。
• Top 3的总点击份额只有 15%+10%+8% = 33%,总转化份额只有 8%+6%+5% = 19%。这说明市场超级分散,没有哪个ASIN能垄断这个词的流量和转化,机会很大!
• 搜索词”cork yoga mat travel”意图超级明确:用户想要软木材质的、方便携带的瑜伽垫。
行动提议:
1. 确认产品匹配度:小明第一要看自己的产品线。如果有软木材质且轻便的瑜伽垫,或者可以快速开发出这样的变体,那这个机会就抓得住。
2. 优化Listing:如果产品匹配,立刻行动!在标题、五点、描述、后台关键词里,精准地埋入”cork yoga mat travel”以及相关的长尾词,列如”portable cork yoga mat”, “lightweight cork yoga mat”等。
3. 精准CPC投放:马上创建一个手动广告活动,广告组里就用精准匹配,专门投放”cork yoga mat travel”这个关键词。初始出价可以参考这个词下Top 3竞品的表现(如果他们也在打广告的话),然后密切监控转化情况和ACoS。
4. 持续追踪:定期在ABA报告里关注”cork yoga mat travel”这个词的SFR变化,以及自己的ASIN有没有出目前Top 3列表里,份额表现如何。
案例二:分析竞品在核心词上的霸主地位
背景:
卖家小红卖”无线耳机 (wireless earbuds)”,这是一个超级大词,SFR排名很靠前(列如SFR=50)。她发现自己的产品在这个词上总是卖不过竞品A。
数据发现:
小红在ABA报告里找到”wireless earbuds”这个词,数据如下:
• #1 ASIN (竞品A): 点击份额 35%, 转化份额 28%
• #2 ASIN: 点击份额 12%, 转化份额 10%
• #3 ASIN (小红自己): 点击份额 8%, 转化份额 6%
分析:
• 竞品A在这个核心大词上是绝对的霸主!不仅抢走了超过三分之一的点击(35%),而且转化能力超强(28%),说明它的Listing吸引力、产品本身竞争力、价格、评论等综合实力都超级能打。
• 小红自己的ASIN虽然也进了前三,但份额跟竞品A比起来差距巨大,点击和转化都被远远甩开。
行动提议:
1. 像素级拆解竞品A:这是必须做的功课!立刻点开竞品A的Listing,像做CT扫描一样仔细研究:主图用了几张?拍了什么角度和场景?视频讲了啥?标题怎么写的?核心卖点是啥?五点描述强调了哪些特性和好处?A+内容设计得怎么样?价格定位如何?有多少评论?评分多少?差评主要在吐槽什么?找出它成功的秘诀。
2. 对比自身找短板:对照竞品A,诚实地评估自己的Listing。价格是不是没优势?评论是不是太少或者差评没处理?主图是不是不够吸引人?产品卖点是不是没说清楚,或者说的不是用户最关心的点?
3. 寻找差异化突破口:在核心大词上跟霸主硬碰硬,可能投入巨大效果还不必定好。能不能避其锋芒,攻其不备?思考你的产品有没有什么独特的优势是竞品A不具备的?列如,你的耳机防水性能特别强?续航时间特别长?或者有特别的颜色?那就应该在Listing和广告中,重点优化和投放体现这些差异化的长尾关键词,列如”waterproof wireless earbuds”, “long battery life earbuds”。
4. 优先提升转化:既然能排到点击#3,说明还是有必定曝光机会的。在想办法提升点击之前,先把转化率提上去。根据对竞品A的研究和自身短板的分析,赶紧优化Listing内部元素,列如补充高质量的场景图、增加对比图、优化A+内容、积极回应Q&A、处理好客户评论等。
5. 调整广告策略:在”wireless earbuds”这个主词上,可能需要控制广告出价,避免和竞品A进行无谓的烧钱大战。把更多的广告预算倾斜到那些你更有优势、或者竞品A相对较弱的长尾关键词或相关性稍弱但仍能转化的词上。
五、避坑指南:常见误区与注意事项
用好报告能起飞,用错可能原地踏步甚至倒退!这几个坑,过来人告知你,千万别踩!
• 误把SFR当绝对搜索量:再再强调!SFR是相对排名。排名靠后不代表没量,排名靠前也不代表就必定适合你。要结合相关性、竞争程度和你的业务目标来判断。
• 只看点击份额,不看转化份额:高点击低转化是**”流量陷阱”**!吸引眼球但留不住钱包,白花钱。必须结合转化看。
• 只看转化份额,不看点击份额:低点击高转化虽然产品牛,但酒香也怕巷子深。得想办法让更多人看到你。
• 为了蹭热词而优化不相关的产品:看到某个词SFR很高,就硬往自己不相关的产品上套,这是在**”自欺欺人”**。引来的流量不精准,只会拉低你的转化率,浪费表情。
• 忽略数据的”时差”:ABA报告一般是按周或按月更新的,不是实时数据。做决策时要思考这一点,别拿着上个月的数据指导这个月的快节奏变化。
• 把ABA当成”圣经”,忘了其他报告:ABA很重大,但绝不能只看它!必定要结合广告报告(看你的广告词实际表现、ACoS、花费)、业务报告(看整体流量、转化率、销售额、库存)以及市场大环境、季节因素等,做综合判断。只看单一报告做决策,很容易”盲人摸象”。
• 不理解Top 3是按”点击”排座次:再次提醒,报告里列出的是点击量最大的三个ASIN,它们不必定是转化最好的三个。可能有个转化率爆表的”扫地僧”由于点击量不够没上榜。
• 忽视搜索词的”微言大义”:“mens running shoes” 和 “running shoes for men”,看起来差不多?在亚马逊眼里可能SFR和份额都不同。注意这些细节,可能藏着机会。
• 忘了SFR是跟”全宇宙”比:SFR排名是跟亚马逊所有类目的搜索词比,不是只在你的小圈子里比。所以,一个词在你看来SFR排名几十万,可能在你的细分类目里已经是核心热词了。
• 对季节/事件波动”反应迟钝”或”反应过度”:SFR受节假日、季节变化、热点事件影响很大。解读数据时必定要思考这些背景。别在淡季看到SFR正常下滑就瞎折腾,也别在旺季来临前没根据SFR的抬头趋势提前备货或调整策略。
• 混淆ABA报告和广告报告的数据:ABA热门搜索词报告看的是整个市场在某个词下的点击/转化分布(Top 3 ASINs),而你广告后台的Search Term Report看的是你自己的广告被哪些词触发了以及效果如何。用途不同,要结合看,但不能划等号。
六、总结:用好ABA,增长快人一步
亚马逊品牌分析(ABA)的热门搜索词报告,绝不仅仅是一张冷冰冰的数据表,它是你洞察客户心声、竞品动态和市场脉搏的雷达。从挖掘机会关键词、优化Listing,到精准投放CPC、指导产品开发,这份报告都能给你实实在在的、数据驱动的指引。记住,数据本身不产生价值,行动才产生价值!提议,从今天起,定期打开这份报告,认真分析,大胆尝试,把它变成你亚马逊生意增长的强劲引擎!
【附赠资料】

选择很重要,两年前做的跨境电商,现在月入万把,有时候确实不是不努力,可能是真的没遇到好机会,建议不要花钱买课程,想做的可以一起交流一下,小白也可以[星星眼][星星眼][星星眼]
你好,附赠资料怎么拿?
在我主页置顶里
收藏了,感谢分享
丝